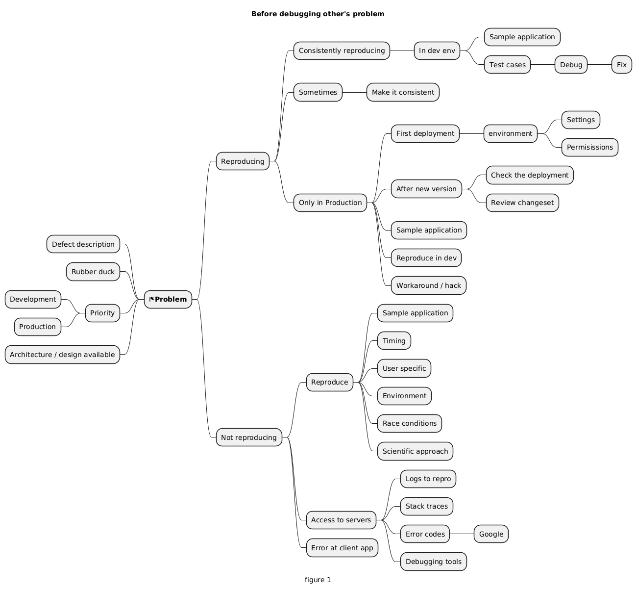
Mind maps related to software engineering. Browse the diagrams.
The diagrams are not prepared in image format such as svg, JPEG or as visio or any other tool's format. It uses text based coded diagramming format called PlantUML. The previews can be generated using VS Code editor with PlantUML extension. It also require Java & GraphViz to work.
It needs NodeJS and NPM
Prerequisites
- Java
- GRaphViz
Preview
- VSCode
- PlantUML extension into VSCode
- Alt+D to view preview
Please watch the video for environment setup.
Generate image
- NPM Install
- NPM run build
